— 產品中心 —
PRODUCT CENTER預付費水表系列
遠傳水表系列
超聲波水表
機械式水表
流量計
智能遠傳流量計
渦街(渦輪)流量計
高標農田建設方案
全國免費客服電話 152-3782-8699 地址:開封市魏都路中段109號
電話:152-3782-8699
郵箱:497343898@qq.com
不銹鋼電磁流量計,一體式電磁流量計,智能遠傳流量計,不銹鋼遠傳一體電磁流量計采用傳感器與轉換器一體化設計,專為工業現場流量計量而開發。
產品詳情
產品概述:
不銹鋼遠傳一體電磁流量計是基于電磁感應原理研制的高精度流量測量儀表。該產品采用傳感器與轉換器一體化結構設計,具有安裝簡便、維護簡單、可靠性高等優點。通過優化的磁路設計和信號處理技術,能夠**測量各種導電液體及漿液的體積流量,并支持多種遠程通訊方式,為智慧水務、工業自動化等系統提供可靠的流量數據支撐。
特性
1.精確穩定測量:測量精度高達0.5級,不受流體密度、粘度、溫度、壓力變化影響
2.一體式結構設計:轉換器與傳感器一體化安裝,結構緊湊,防護性能優良
3.智能遠傳功能:支持RS485、HART、PROFIBUS-DP等多種通訊協議,實現數據遠程傳輸
4.多重顯示功能:液晶顯示屏同時顯示瞬時流量、累計流量、流速等參數
5.寬量程測量:量程比達10:1,流速測量范圍0.01-15m/s
6.多種供電方式:支持AC220V、DC24V及鋰電池供電,適應不同現場需求
7.強抗干擾能力:采用抗干擾電路設計,具有良好的電磁兼容性
8.雙向計量功能:可同時計量正反向流量,滿足特殊工藝要求
技術參數
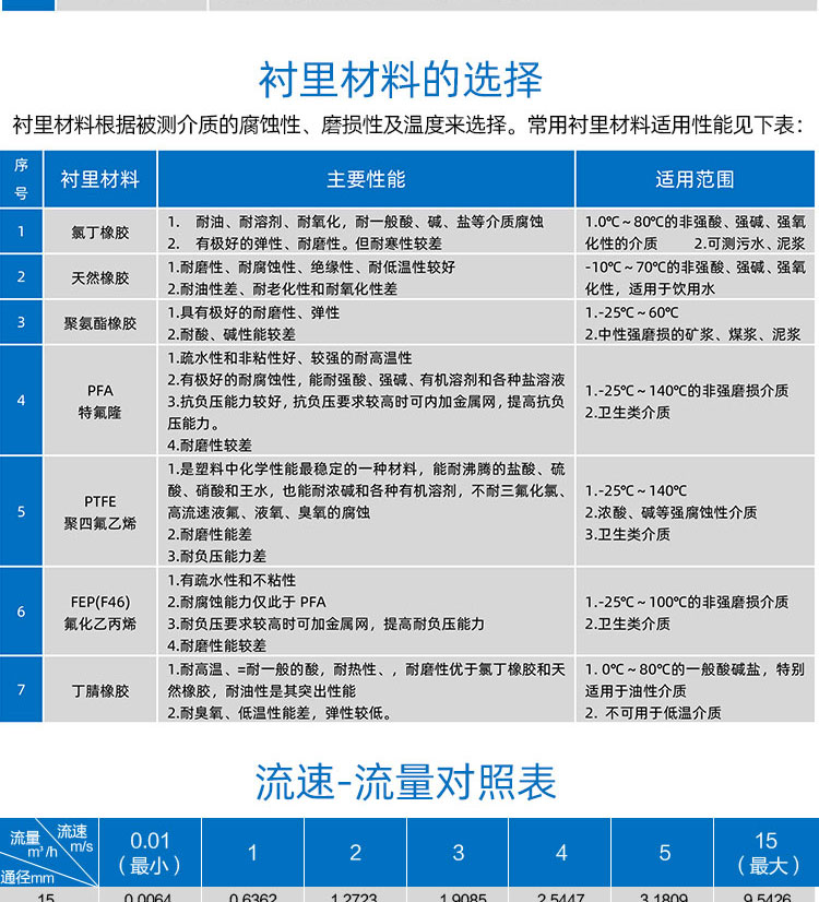
被測介質:導電液體和漿液(電導率≥5μS/cm)
**度等級:0.5級,1.0級
量程比:10:1
公稱直徑:DN15-DN1400
公稱壓力:1.0MPa(DN15-DN150),1.6MPa(DN200-DN700)
工作環境:-10℃~55℃
上游流場敏感度等級:≥10 DN(前方直管段長度)
下游流場敏感度等級:≥5 DN(后方直管段長度)
電磁兼容性等級:E2級
通信接口:RS485(可選HART、PROFIBUS-DP等)
供電電源:AC220V/DC24V/鋰電池
防護等級:IP65
按鍵:薄膜按鍵
液晶顯示:雙行顯示,帶背光
數據存儲:可記錄12個月歷史數據
測量周期:100ms
平均功耗:≤15W
工作環境溫度:-10℃~55℃
































上一篇:不銹鋼分體電磁流量計
客戶案例
相關推薦
在線咨詢
銷售熱線
銷售熱線:152-3782-8699